Top
首页 > 正文

1份报告,4个维度 ,18个指标,带你了解全国各行政区域新能源发展情况

绿色发展已经成为一种全球性共识,我国更是这一发展趋势的积极倡导者和实践者。
发布时间:2023-12-05 15:09        来源:雷竞技app下载安卓         作者:雷竞技app下载安卓

作者:王飞鹏物联网智库 原创

绿色发展已经成为一种全球性共识,我国更是这一发展趋势的积极倡导者和实践者。

自2020 年我国提出“30·60”双碳目标后,政府先后出台了许多相关政策来推进绿色低碳发展,并取得了良好成效。在政策层面,构建了碳达峰碳中和“1+N”政策体系;在绿色能源低碳转型上,累计完成煤电机组节能降碳改造超过5.2亿千瓦,全国可再生能源装机突破13亿千瓦,历史性超过煤电;在产业升级方面,大力发展战略性新兴产业,以太阳能电池、锂电池、电动汽车为代表的“新三样”成为外贸增长新动能。

另一边,新一轮科技革命下,数字技术迎来迅猛发展,过去几年里,云计算、边缘计算、5G 通信、人工智能和物联网等技术的迸发与融合,将我们带入了一个全新的、由数字化基础设施所构筑的时代。数字技术已经从过去的辅助性的、边缘化的存在,逐渐成为主流和背景一样的存在。我们正在从数字产业化向产业数字化过渡,数字技术和数字产业不断与社会各个领域深度融合,成为经济社会转型升级的关键引擎和重要底座

数字经济作为产业升级、节能降碳及高质量发展的重要支点,在推动制造业高端化、智能化、绿色化发展,进而构建现代化产业体系方面至关重要。

数字化、绿色化走向融合

由此,数字化与绿色化协同发展的必要性不断显现并且获得越来越多的认可,数字化和绿色化不再是泾渭分明,而是越来越趋向于互利共生

激发数字化与绿色化之间的双向共进效应,在推动传统产业生产技术与方式革新的同时,将不断催生新产业、新业态、新模式,形成先导性产业来引领产业绿色高质量发展。数绿融合发展有利于中国在全球产业结构和布局调整过程中抓住新机遇、开辟新领域、制胜新赛道

作为人工智能和物联网技术融合的产物,AIoT正在成长为一个具有广泛发展前景的新型前沿领域,领导产业发展实现从“万物互联”到“万物智联”的演进。在数绿融合的过程中,AIoT 作为核心技术之一,将会贯穿始终

数字技术赋能绿色发展的过程中。以数据资源作为关键要素,以5G、物联网、大数据、人工智能、云计算和区块链等技术作为手段和工具,以现代信息网络作为载体,能够在各领域的能源供给、传输、存储和使用过程中,通过感知控制、数字建模、决策优化等方式,实现资源最优利用,助力节能减污降碳,促成经济效益与环境效益双赢。

绿色低碳牵引数字化发展的过程中。为了实现绿色发展的目标,必然需要实现能源结构转型、低碳技术应用、资源循环利用和碳排放精准管理。这就对数字传感能力提出普适性要求、对传输网络提出高性能要求、对平台应用提出多元化要求,推动数字技术与各行业深度融合,进而实现全面绿色化转型。

2023数绿融合新能源发展指数报告

12月15日,在由物联网智库、智次方研究院主办、深圳市物联网协会协办、智次方承办的智能物联2.0《中国AIoT产业年会暨2024年智能产业前瞻洞察大典》上,我们将会发布《2023数绿融合新能源发展指数报告》(后文称《报告》)。通过探讨各区域数绿融合新能源的发展水平,进而了解AIoT 在能源领域的应用情况。

图片

《报告》将数绿融合新能源定义为:“以能源为载体和运营对象,物联网与互联网无缝衔接的能源网。”

具体来看,数绿融合新能源就是要以数字化、智慧化能源生产、储存、供应、消费和服务等为主线,追求横向“电、热、冷、气、水、氢”等多品种能源协同供应,实现纵向“源-网-荷-储-用”等环节之间互动优化。以平台为中心利用物联网、大数据、人工智能等技术,推进能源供给、消费的优化组合、有机协调,同步实现能源系统效率提升。

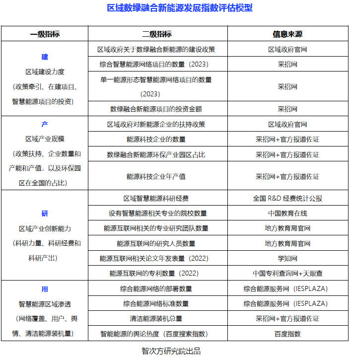
基于数据融合新能源的定义,《报告》从“建”、“产”、“研”、“用”4个维度入手,通过 18 个指标,构建了一套用于评估区域数绿融合新能源发展指数的模型。

报告维度解读其中:

“建”指的是区域内数绿融合新能源网络的建设水准,既是当地政府对数绿融合新能源重视程度的风向标,也蕴含了该地区对数绿融合新能源的投资力度、市场渗透率等多项指标,是数绿融合能源在当地发展水平的有力佐证。这一维度包含四个指标,分别是:区域政府关于数绿融合新能源的投产政策、综合智慧能源网络项目、单一能源形态的智慧能源项目、数绿融合新能源项目的投资金额。

“产”指的是该地区数绿融合新能源的输出能力,包括向数绿融合新能源网络建设输出设备、科技、服务和整体解决方案的所有企业,也包括当地政府为鼓励数绿融合新能源科技和产业发展所做出的政策牵引。这一维度也包含四个指标,分别是:区域政府对数绿融合新能源企业的扶持政策、能源科技企业的数量、数绿融合新能源环保产业园在全国的占比和能源科技企业年产值。

“研”指的是该地区的数绿融合新能源相关的科研能力的繁荣程度。这一维度包含六个指标,分别是:区域内智慧能源科研经费、设有智慧能源相关专业的院校数量、能源网络相关的专业研究团队数量、能源互联网的研究人员数量、区域内能源互联网相关论文数量和区域所获能源互联网专利数量。

“用”指的是该地区数绿融合新能源的应用生态、应用水平和渗透力。这一维度包含四个指标,分别是:综合能源网络的部署数量、综合能源网络标准数量、清洁能源装机总量和智慧能源网络舆论热度。

指标数据的标准化和赋值上,先是从特定的官方和权威渠道获取原始数据,进而通过“全国排位及累计占比+分档次赋值”的方法对原始数据进行标准化,然后得到每个行政区域的 18 个指标的赋值结果。

接着,通过对 18 项指标累计乘以各自的一级权重和二级权重,然后再求和,就得到了各行政区域的数绿融合新能源发展指数。

图片

最后,《报告》呈现了一份能够反映各行政区域数绿融合新能源发展状况的排名表。

在此基础上,《报告》还对数绿融合新能源核心区域(也即排名前三的地区)进行了更加细致的研究和讨论,对几个区域的政策导向、智慧能源建设情况、智能能源科技产业分布、智慧能源人才培养及科研实力以及智慧能源利用情况进行了更加细致的呈现。同时,对几个地区后续的发展分别进行了展望。初衷是希望能够通过探究核心区域数绿融合新能源发展的特点,为其他地区提供借鉴意义。

通过阐释数绿融合新能源本质、理清数绿融合新能源与AIoT关系的基础,《2023数绿融合新能源发展指数报告》力图基于统一的尺度,以定量化的方式来描述区域数绿融合新能源的发展状况,取代定性、模糊描述带来的不确定性,使得关于数绿融合新能源的相关政策的制定能更有的放矢。

该报告将会在12月15日,由物联网智库、智次方研究院主办、深圳市物联网协会协办、智次方承办的智能物联2.0《中国AIoT产业年会暨2024年智能产业前瞻洞察大典》上正式发布,敬请期待!

参考文献:

《数字化绿色化协同发展白皮书(2022 年)》,中国信息通信研究院

《以数绿融合发展赋能现代化产业体系建设》,光明日报

《2023数绿融合新能源发展指数报告》,智次方研究院

图片

文末提示:“中国AIoT产业年会暨2024年智能产业前瞻洞察大典”,将于12月15日在深圳机场凯悦酒店举办,想了解更多中国AIOT产业和5G产业的发展态势和特点?

每日必读

专题访谈

合作站点
Baidu
map